quarta-feira, 6 de junho de 2012

TRABALHO EM 3D STUDIO MAX

  Ao longo do mês de Maio e início de Junho desenvolvemos um trabalho em 3d studio max (com o apoio do professor durante as aulas), criando uma animação à escolha com os comandos que nos foram fornecidos nos exercícios das aulas.

  Assim, criei um relógio do cuco, utilizando figuras geométricas simples, como rectângulos e esferas para dar forma ao relógio e ao cuco; track view para formatar o movimento dos ponteiros do relógio, abertura das portas (com rotação) e do cuco a sair do interior do relógio. Para poder visualizar o objecto em diversas perspectivas criei uma camâra com um movimento minimamente linear e um foco de luz para evidênciar a área do cuco. Usei, ainda, alguns comando como o edit mesh para formatar alguns ângulos e tornar os diversos objectos num conjunto.

  Aqui deixo a animação:


 

Sofia Inácio

quarta-feira, 9 de maio de 2012

9 de Maio

Na primeira parte da aula falámos sobre o segundo exercício prático e vimos alguns exemplos do que vamos fazer.

Na segunda parte da aula voltámos ao exercício da porta:

- 'time configuration' para moldarmos o video 're-scale time- end time 100'
- 'play'
- 'render set-up- weight 768, height 576- files- files, avi, set up, uncompressed'
- fazer 'render'

Até à próxima semana,
Sofia Inácio

segunda-feira, 7 de maio de 2012

7 de Maio

Nesta aula fizemos um exercício com uma explosão de uma esfera. Usámos os seguintes comandos:

- sphere
- meshbomb- spin 2- fall off 10- gravity 0- chaos 2- detonation 30
- play/pause
- render set up





- gravámos em avi, sendo este video o resultado


Até à próxima aula,
Sofia Inácio

quinta-feira, 3 de maio de 2012

2 de Maio

Nesta aula simulámos a ideia de sistema solar em 3dstudio.

- em 'snap control' pomos 'grid points' e 'pivot'
- construímos uma esfera 'sphere', raio 30- terra
- construímos uma outra esfera- lua
- em 'hemisphere- 0,5' seccionamos a lua



- em 'rotate, y- -90' rodamos a lua
- em 'modify-shadow-on' pomos um foco na lua



- fazer um círculo com centro da esfera até à meia lua
- em 'graph editors- track view' mudamos a rotação
- criamos uma esfera gigante em torno de tudo
- com uma câmera fazemos o movimento da orbita





Até à próxima semana,
Sofia Inácio

30 de Abril

Nesta aula terminámos o exercício da aula anterior.

- Copiámos imagens da internet e pusemos no documento (mudámos a intensidade da luz, as cores e perspectiva), fazendo 'render' de seguida


Na segunda parte da aula criámos uma jarra com uma etiqueta

- começámos por criar uma circunferância em 'shapes', 'circle' com raio 40 e uma linha em 'line' com coordenadas (0,0,0) e (0,0,400)



- de seguida demos 'shape' em 'compound objects', 'loft', 'get path'



- demos forma à jarra em 'modify', 'deformations', 'scale', 'create points', 'move'




- criamos um plano em 'standard primitives', 'plane', e como 'move' arrastamo-lo para o ponto da superfície


- de seguida pegamos num ficheiro criado em photoshop que seja um rectangulo semelhante ao que criámos em 3dstudio e colocamo-lo em cima deste, criando uma etiqueta



Até à próxima aula,
Sofia Inácio

domingo, 29 de abril de 2012

24 de Abril

Nesta aula continuou-se o exercício da aula passada.

- Com 'mirror' duplicámos o puxador e alinhámo-lo no outro lado da porta, sendo que a copia terá as mesmas propriedades que a original

- Para publicar o vídeo utilizamos 'render', 'AVI file'






Na segunda parte da aula iniciámos um novo objecto

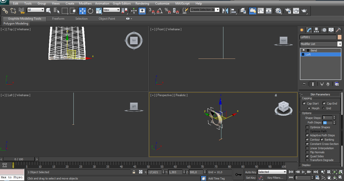
- 'create', 'shapes', '2d', 'rectangulo' com comprimento 10 e largura 100
Depois desenhou-se uma linha, com os pontos (0,0,0) e (0,0,1000).
- desenhou-se depois uma linha com os pontos (0,0,0) e (0,0,1000)

- para dar volume utilizamos 'loft', 'create', '3d', 'loft', 'get path', seleccionar linha

- para deformarmos o objecto editamos em 'twist', 180º na posição 100

- para a segunda deformação 'modifier list', 'bend', '360'

- para encurvar o objecto utilizamos 'loft', 'skin parameters', 'path steps 50'










Até à próxima semana,
Sofia Inácio

quarta-feira, 18 de abril de 2012

18 de Abril



Nesta aula iniciámos o trabalho no 3dstudiomax.

-Pegámos num exercício previamente feito em autocad e transferimo-lo para este programa com o comando 'dxfout'


- alterámos a visão de realistic para 'shaded'


- alterámos a cor 'diffuse' para amarelo e arrastou-se a cor para o objecto


- no icone de câmera e com 'target' pusemos uma câmera operável


- aumentámos o campo de visão com o comando 'FOV', substituindo 45 por 80




Na segunda parte da aula iniciámos a construção de uma porta

- Escolhemos a perspectiva em 'p'
- Seleccionámos uma 'box', centrada na origem do sistema, dimensões: length 750, width 50, height 2100 (tendo em conta que esta é mm)


- para escolher os pontos necessários, clicamos com o botão esquerdo do rato em 'snap settings'

- para fazermos o puxador criamos um círculo, seguido de uma linha que mostre o movimento do mesmo. deve-se direccionar a linha nas várias janelas para que o objecto fique no sítio certo
- de seguida usamos 'loft', janela da esquerda, shapes, circle (centro, raio 90)
- 'move' para ajustar ao plano da porta'
- 'line' em rectangulo perpendicular à porta para associar ao circulo
- para moldarmos o puxador, seleccionarmo-lo e utilizamos 'modify', 'scale' mudando os pontos para o dar a forma pretendida


- no editor gráfico decidimos como queremos a porta ao longo da apresentação


- para dar movimento à porta criamos uma linha que faça um movimento semelhante



- para mudar o movimento da porta vamos a 'pivot', affect p. only, move para a aresta, desligar- 'pivot', graph editors, track view, 1º ponto no zero, 2º ponto no 20, rodar 45º, 3º ponto 80, rodar 45º, 4º ponto 100, rodar 0º
- por fim é so fazer 'play' e temos o movimento


Até à proxima semana,
Sofia Inácio